Jump to navigation

  •  
  •  
  •  

  • Courses
  • Resources
  • Case study
  • Showcase
  • Tools
  • Gallery
  • Videos

Search form

Search

    unblocked games retro bowl
  • yohoho
  • unblocked games

unblocked games-

unblocked games-

unblocked games-

unblocked games-

unblocked games-

unblocked games-

unblocked games-

unblocked games-

unblocked games-

unblocked games-

unblocked games-

unblocked games-

unblocked games-

unblocked games-

unblocked games-

unblocked games-

unblocked games-

unblocked games-

unblocked games-

unblocked games-

unblocked games-

unblocked games-

unblocked games-

unblocked games-

unblocked games-

unblocked games-

unblocked games-

unblocked games-

unblocked games-

unblocked games-

unblocked games-

unblocked games-

unblocked games-

unblocked games-

unblocked games-

unblocked games-

unblocked games-

unblocked games-

unblocked games-

unblocked games-

unblocked games-

unblocked games-

unblocked games-

unblocked games-

unblocked games-

unblocked games-

unblocked games-

unblocked games-

unblocked games-

unblocked games-

Animation Design Communication Design Design Fundamentals Interaction Design Product Design Tools for Design Open Design
Home / Case study / Design for Blind People Accessing Public Buses / Case Study - Slide Show
Design Case study

Design for Blind People Accessing Public Buses

Designing a system helping blind people find their desired bus correctly
by
Faizan Zahid, Prof. G. G. Ray and Prof. Sugandh Malhotra
IDC, IIT Bombay
Case Study - Slide Show
 
  • Printer-friendly version

Design process that was followed in this project:

• Introduction
   - Birth of the project
   - Abstract
   - Time line
   - Understanding Blindness
   - Classification of Blindness

• Part One: Exchange Program with TU Darmstadt, Germany
   - Kick start
   - Visit to Germany
   - Current state in Germany
   - Darmstadt
   - Primary Research
   - Design Brief
   - Limitations
   - System Design
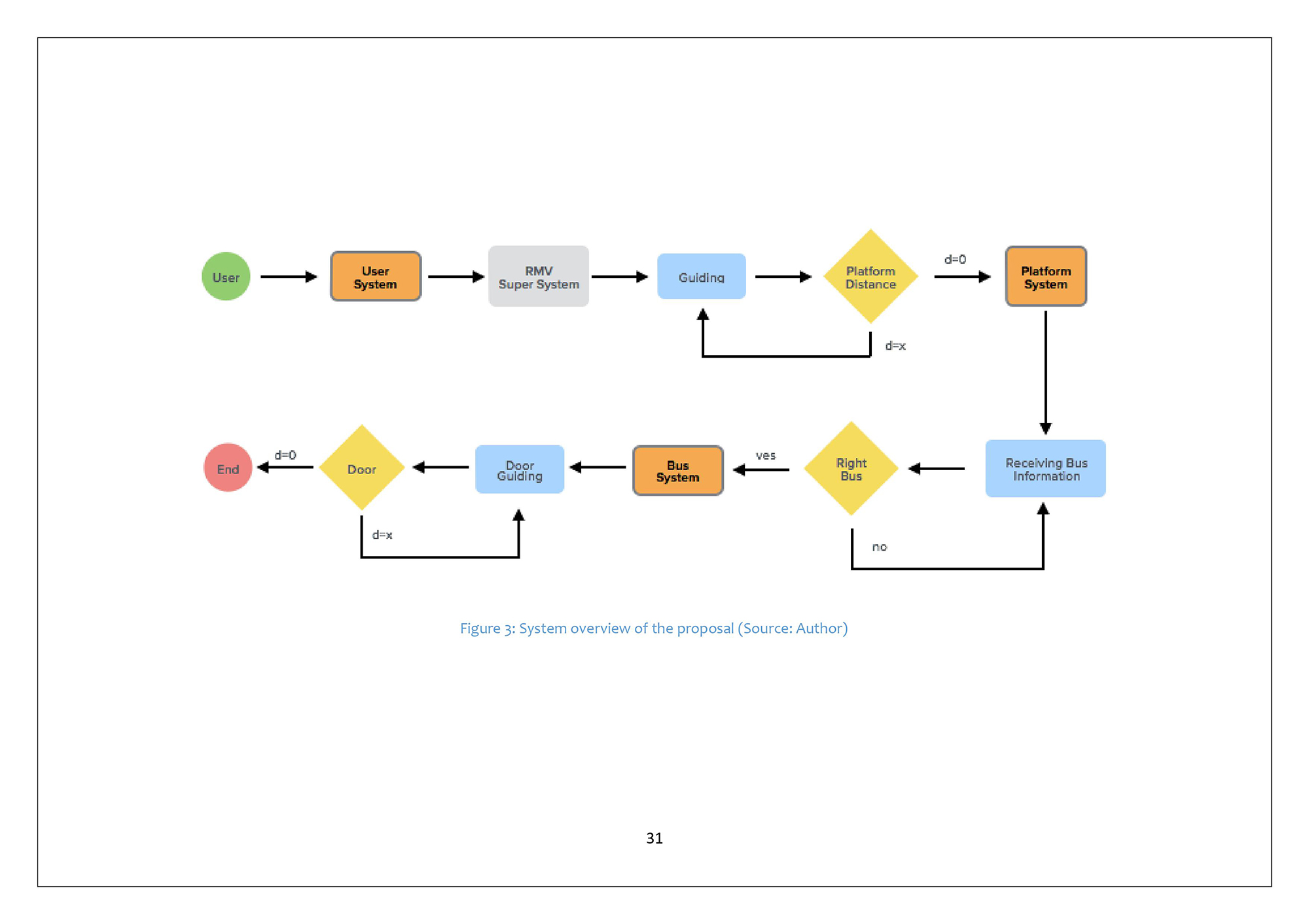
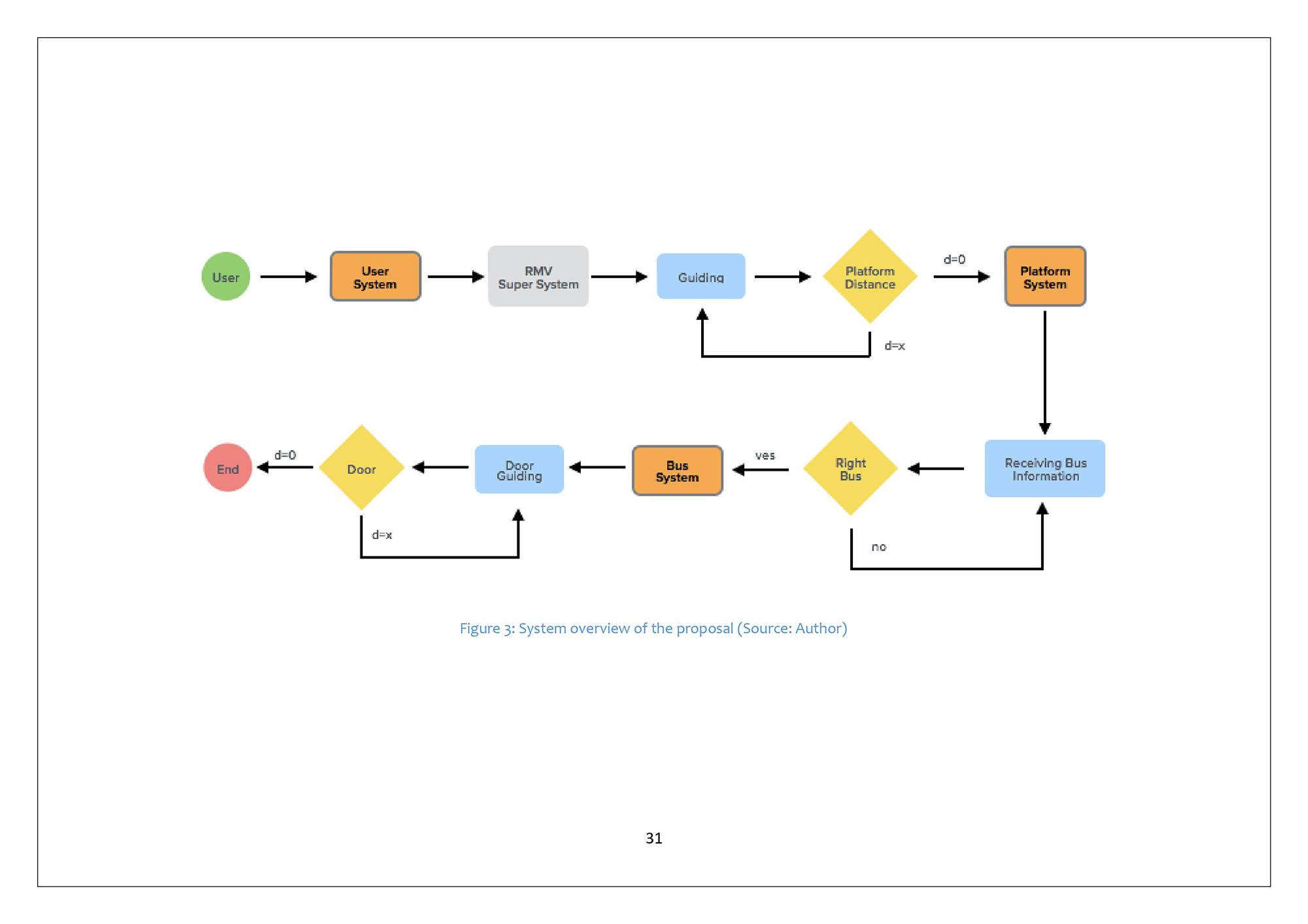
   - System Overview
   - System overview with a Scenario
   - User Context
   - Requirements
   - Product Proposal
   - Wearable
   - Categorisation for development of Idea
   - Pros and cons of various feedback mechanism
   - Physiological Constraints
   - Prototype
   - Ideations
   - Product Evaluation
   - The Task
   - Evaluation Results
   - Conclusion of first part

• Part Two: Designing for Indian Context
   - BEST Bus system in Mumbai
   - Bus Routes
   - Depot and Fleet
   - Understanding the users in context of Mumbai
   - Blind Users interview, Mumbai
   - Understanding the existing infrastructure
   - Bus Stop Issues: IIT Market Gate
   - Bus Stop design standards
   - Issue Identification
   - Scope of the project
   - Limitations
   - Final Design Brief
   - Research
   - Existing Examples
   - Ergonomic Study
   - Designing the Information System
   - Information required
   - Ideation Level 1
   - Ideation Level 2
   - Ideation Level 3
   - Issues with design approach: Relooking the design method
   - Scenarios
   - Implementable Technology
   - System Proposal
   - System Task Description
   - Concepts
   - Concept 1: Interface
   - Product Positioning
   - Axure Prototyping
   - User Testing

• Table of Figures

• Bibliography

Case Study Download:
• Design for Blind People Accessing Public Buses_Report......

col-sm-4
col-sm-4
col-sm-4
col-sm-4
col-sm-4
col-sm-4
col-sm-4
col-sm-4
col-sm-4
col-sm-4
col-sm-4
col-sm-4
col-sm-4
col-sm-4
col-sm-4
col-sm-4
col-sm-4
col-sm-4
col-sm-4
col-sm-4
col-sm-4
col-sm-4
col-sm-4
col-sm-4
col-sm-4
col-sm-4
col-sm-4
col-sm-4
col-sm-4
col-sm-4
col-sm-4
col-sm-4
col-sm-4
col-sm-4
col-sm-4
col-sm-4
col-sm-4
col-sm-4
col-sm-4
col-sm-4
col-sm-4
col-sm-4
col-sm-4
col-sm-4
col-sm-4
col-sm-4
col-sm-4
col-sm-4
col-sm-4
col-sm-4
col-sm-4
col-sm-4
col-sm-4
col-sm-4
col-sm-4
col-sm-4
col-sm-4
col-sm-4
col-sm-4
col-sm-4
col-sm-4
col-sm-4
col-sm-4
col-sm-4
col-sm-4
col-sm-4
col-sm-4
col-sm-4
col-sm-4
col-sm-4
col-sm-4
col-sm-4
col-sm-4
col-sm-4
col-sm-4
col-sm-4
col-sm-4
col-sm-4
col-sm-4
col-sm-4
col-sm-4
col-sm-4
col-sm-4
col-sm-4
col-sm-4
col-sm-4
col-sm-4
col-sm-4
col-sm-4
col-sm-4
col-sm-4
col-sm-4
col-sm-4
col-sm-4
col-sm-4
col-sm-4
col-sm-4
col-sm-4
col-sm-4
col-sm-4
col-sm-4
col-sm-4
col-sm-4
col-sm-4
col-sm-4
col-sm-4
col-sm-4
col-sm-4

‹ › ×

    • Introduction
    • Case Study - Slide Show
    • Links
    • Contact Details
    • Credits

    Creating Digital-learning Environment for Design



    • Courses
    • Resources
    • Case study
    • Showcase
    • Tools
    • Gallery
    • Videos
    • Animation Design
    • Communication Design
    • Design Fundamentals
    • Interaction Design
    • Product Design
    • Tools for Design
    • Open Design
    • Contribute to our Dsource
    • About
    • People
    • Events
    • Job@D'source
    • Contact Us
    • Privacy Policy
    • Download App
    • YouTube
    • Facebook
    • Twitter

    Indian Language
    English Bangali Gujarati Hindi
    Kannada Malayalam Marathi Punjabi
    Sindhi Tamil Telugu Urdu